半自動オナサポソフトシコリーダー! 絶体絶命!?驚異のサキュバス編!!

RJ250710 俺得本舗 篠守ゆきこ
淫语 淫乱 天使/恶魔 风俗/泡泡店 色诱
评分:4.49 发布:2019-05-26
- pic
- voice02
- muon
- nomal_s
- v01.wav 预览 下载
- v02.wav 预览 下载
- v03.wav 预览 下载
- v04.wav 预览 下载
- v05.wav 预览 下载
- v06.wav 预览 下载
- v07.wav 预览 下载
- v08.wav 预览 下载
- v09.wav 预览 下载
- v10.wav 预览 下载
- v11.wav 预览 下载
- v12.wav 预览 下载
- v13.wav 预览 下载
- v14.wav 预览 下载
- v15.wav 预览 下载
- v16.wav 预览 下载
- v17.wav 预览 下载
- v18.wav 预览 下载
- v19.wav 预览 下载
- v20.wav 预览 下载
- v21.wav 预览 下载
- v22.wav 预览 下载
- v23.wav 预览 下载
- v24.wav 预览 下载
- v25.wav 预览 下载
- v26.wav 预览 下载
- v27.wav 预览 下载
- v28.wav 预览 下载
- v29.wav 预览 下载
- v30.wav 预览 下载
- v31.wav 预览 下载
- v32.wav 预览 下载
- v33.wav 预览 下载
- v34.wav 预览 下载
- v35.wav 预览 下载
- v36.wav 预览 下载
- v37.wav 预览 下载
- v38.wav 预览 下载
- v39.wav 预览 下载
- v40.wav 预览 下载
- v41.wav 预览 下载
- 淫語ボイス(nomal):v01wav~v99wavをランダム再生。.txt 预览 下载
- fast_s
- vf01.wav 预览 下载
- vf02.wav 预览 下载
- vf03.wav 预览 下载
- vf04.wav 预览 下载
- vf05.wav 预览 下载
- vf06.wav 预览 下载
- vf07.wav 预览 下载
- vf08.wav 预览 下载
- vf09.wav 预览 下载
- vf10.wav 预览 下载
- vf11.wav 预览 下载
- vf12.wav 预览 下载
- vf13.wav 预览 下载
- vf14.wav 预览 下载
- vf15.wav 预览 下载
- vf16.wav 预览 下载
- vf17.wav 预览 下载
- vf18.wav 预览 下载
- vf19.wav 预览 下载
- vf20.wav 预览 下载
- vf21.wav 预览 下载
- vf22.wav 预览 下载
- vf23.wav 预览 下载
- vf24.wav 预览 下载
- vf25.wav 预览 下载
- vf26.wav 预览 下载
- vf27.wav 预览 下载
- vf28.wav 预览 下载
- vf29.wav 预览 下载
- vf30.wav 预览 下载
- vf31.wav 预览 下载
- vf32.wav 预览 下载
- vf33.wav 预览 下载
- 淫語ボイス(fastモード):vf01wav~vf99wavをランダム再生。.txt 预览 下载
- 台詞:サキュバス( Voice01と同じ内容です ).txt 预览 下载
- おまけ:カスタマイズ用音声
- 1.サキュバス編 おまけボイスセット
- どぴゅどぴゅ
- 01.wav 预览 下载
- 02.wav 预览 下载
- 03.wav 预览 下载
- 04.wav 预览 下载
- 05.wav 预览 下载
- 06.wav 预览 下载
- 07.wav 预览 下载
- 08.wav 预览 下载
- 09.wav 预览 下载
- 10.wav 预览 下载
- 11.wav 预览 下载
- 12.wav 预览 下载
- 13.wav 预览 下载
- 14.wav 预览 下载
- 15.wav 预览 下载
- 16.wav 预览 下载
- 17.wav 预览 下载
- 18.wav 预览 下载
- 19.wav 预览 下载
- 20.wav 预览 下载
- 21.wav 预览 下载
- 22.wav 预览 下载
- 23.wav 预览 下载
- 24.wav 预览 下载
- 25.wav 预览 下载
- 26.wav 预览 下载
- 27.wav 预览 下载
- 28.wav 预览 下载
- 29.wav 预览 下载
- 30.wav 预览 下载
- 31.wav 预览 下载
- 32.wav 预览 下载
- 33.wav 预览 下载
- 34.wav 预览 下载
- カウントダウン
- 喘ぎ声
- 嘲笑
- シコリーディング
- 射精コール
- フェラ
- サキュバス【台本1】台詞.txt 预览 下载
- サキュバス【台本2】システム.txt 预览 下载
- どぴゅどぴゅ
- 2.カスタマイズに便利なフリーソフト&簡単な解説
- 0.射精前カウントダウンボイス
- ★空のフォルダ★(カスタマイズ用)
- (★readme★).txt 预览 下载
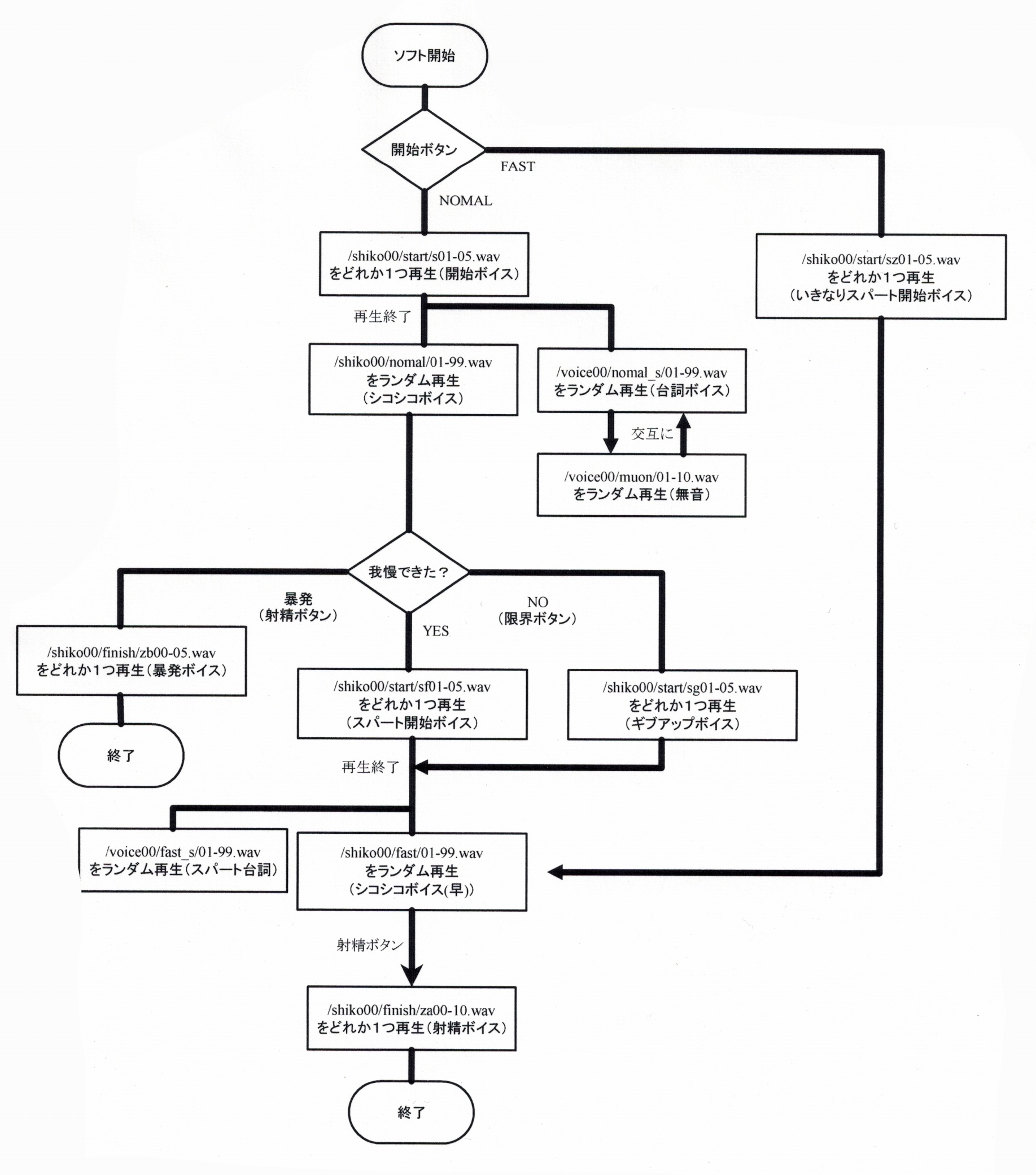
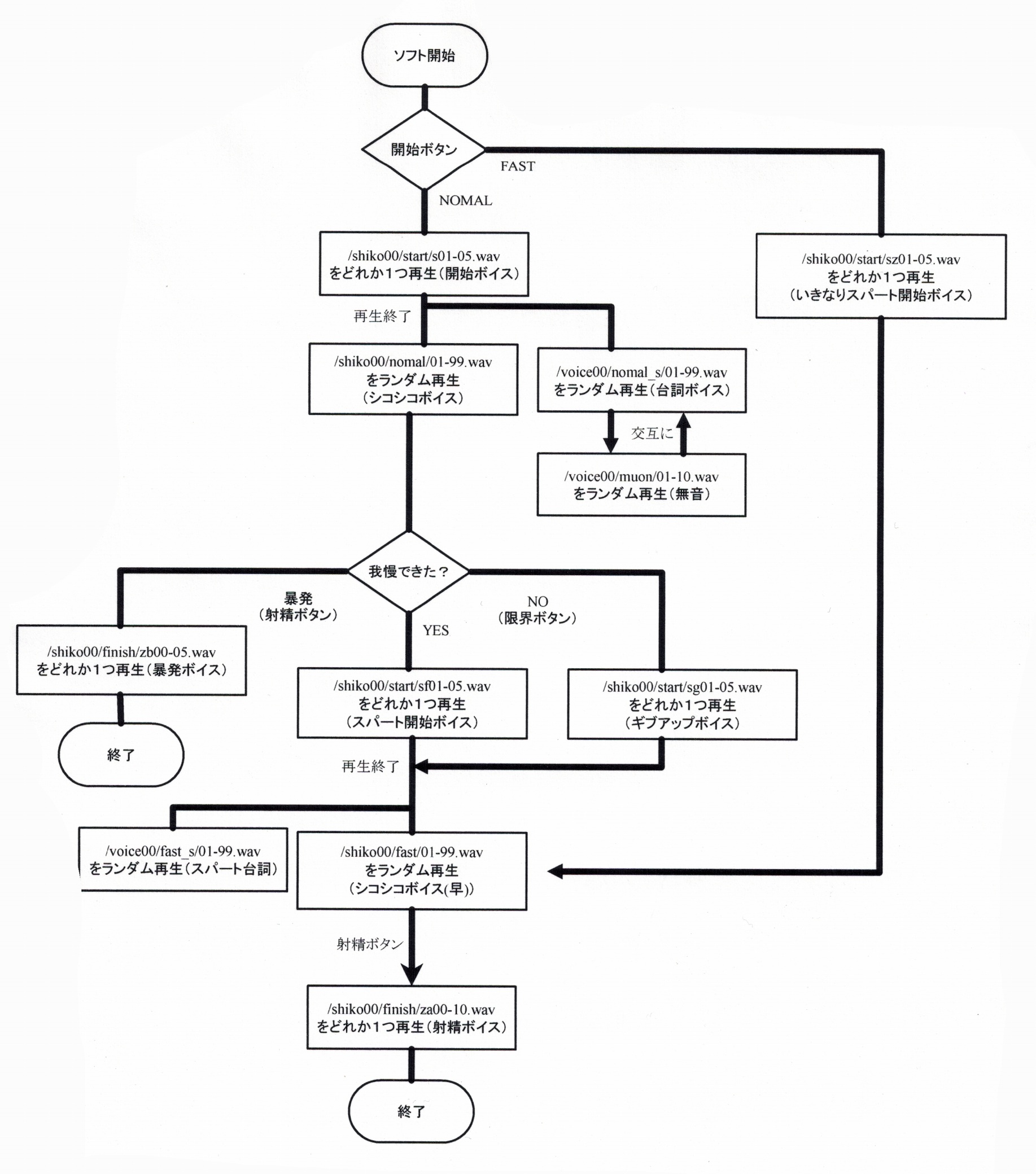
- フローチャート.jpg 预览 下载
- 音声のカスタマイズについて:ファイル・フォルダ内容解説.txt 预览 下载
- 1.サキュバス編 おまけボイスセット
- shiko01
- nomal
- 01.wav 预览 下载
- 02.wav 预览 下载
- 03.wav 预览 下载
- 04.wav 预览 下载
- 05.wav 预览 下载
- 06.wav 预览 下载
- 07.wav 预览 下载
- 08.wav 预览 下载
- 09.wav 预览 下载
- 10.wav 预览 下载
- 11.wav 预览 下载
- 12.wav 预览 下载
- 14.wav 预览 下载
- 15.wav 预览 下载
- 16.wav 预览 下载
- 17.wav 预览 下载
- 18.wav 预览 下载
- 21.wav 预览 下载
- 22.wav 预览 下载
- 23.wav 预览 下载
- 24.wav 预览 下载
- 25.wav 预览 下载
- 26.wav 预览 下载
- 30.wav 预览 下载
- 31.wav 预览 下载
- 91.wav 预览 下载
- 92.wav 预览 下载
- 93.wav 预览 下载
- 94.wav 预览 下载
- 95.wav 预览 下载
- シコシコボイス(nomal)_01wav~99wavまでをランダム再生.txt 预览 下载
- start
- cdown01.wav 预览 下载
- cdown02.wav 预览 下载
- cdown03.wav 预览 下载
- cdown04.wav 预览 下载
- cdown05.wav 预览 下载
- cdown06.wav 预览 下载
- cdown07.wav 预览 下载
- cdown08.wav 预览 下载
- cdown09.wav 预览 下载
- cdown10.wav 预览 下载
- cdownxxx1.wav 预览 下载
- cdownxxx2.wav 预览 下载
- cdownxxx3.wav 预览 下载
- cdownxxx4.wav 预览 下载
- cdownxxx5.wav 预览 下载
- s01.wav 预览 下载
- s02.wav 预览 下载
- s03.wav 预览 下载
- s04.wav 预览 下载
- s05.wav 预览 下载
- sf01.wav 预览 下载
- sf02.wav 预览 下载
- sf03.wav 预览 下载
- sf04.wav 预览 下载
- sf05.wav 预览 下载
- sg01.wav 预览 下载
- sg02.wav 预览 下载
- sg03.wav 预览 下载
- sg04.wav 预览 下载
- sg05.wav 预览 下载
- sz01.wav 预览 下载
- sz02.wav 预览 下载
- sz03.wav 预览 下载
- sz04.wav 预览 下载
- sz05.wav 预览 下载
- 寸止め成功音声:sf01wav~sf05wav_ギブアップ音声:sg01wav~sg05wav.txt 预览 下载
- 通常スタート音声:s01wav~s05wav_(fast)スタート音声:sz01wav~sz05wav.txt 预览 下载
- finish
- end01.wav 预览 下载
- end02.wav 预览 下载
- end02b.wav 预览 下载
- end03.wav 预览 下载
- end04.wav 预览 下载
- end05.wav 预览 下载
- za01.wav 预览 下载
- za02.wav 预览 下载
- za03.wav 预览 下载
- za04.wav 预览 下载
- za05.wav 预览 下载
- za06.wav 预览 下载
- za07.wav 预览 下载
- za08.wav 预览 下载
- za09.wav 预览 下载
- za10.wav 预览 下载
- zb01.wav 预览 下载
- zb02.wav 预览 下载
- zb03.wav 预览 下载
- zb04.wav 预览 下载
- zb05.wav 预览 下载
- zb06.wav 预览 下载
- zb07.wav 预览 下载
- zb08.wav 预览 下载
- zb09.wav 预览 下载
- zb10.wav 预览 下载
- 通常フィニッシュ音声:za01wav~za19wav_暴発フィニッシュ音声:zb01wav~zb05wav.txt 预览 下载
- fast
- シコシコ音声:サキュバス.txt 预览 下载
- nomal
- voice01
- muon
- nomal_s
- v01.wav 预览 下载
- v02.wav 预览 下载
- v03.wav 预览 下载
- v04.wav 预览 下载
- v05.wav 预览 下载
- v06.wav 预览 下载
- v07.wav 预览 下载
- v08.wav 预览 下载
- v09.wav 预览 下载
- v10.wav 预览 下载
- v11.wav 预览 下载
- v12.wav 预览 下载
- v13.wav 预览 下载
- v14.wav 预览 下载
- v15.wav 预览 下载
- v16.wav 预览 下载
- v17.wav 预览 下载
- v18.wav 预览 下载
- v19.wav 预览 下载
- v20.wav 预览 下载
- v21.wav 预览 下载
- v22.wav 预览 下载
- v23.wav 预览 下载
- v24.wav 预览 下载
- v25.wav 预览 下载
- v26.wav 预览 下载
- v27.wav 预览 下载
- v28.wav 预览 下载
- v29.wav 预览 下载
- v30.wav 预览 下载
- v31.wav 预览 下载
- v32.wav 预览 下载
- v33.wav 预览 下载
- v34.wav 预览 下载
- v35.wav 预览 下载
- v36.wav 预览 下载
- v37.wav 预览 下载
- v38.wav 预览 下载
- v39.wav 预览 下载
- v40.wav 预览 下载
- v41.wav 预览 下载
- 淫語ボイス(nomal):v01wav~v99wavをランダム再生。.txt 预览 下载
- fast_s
- vf01.wav 预览 下载
- vf02.wav 预览 下载
- vf03.wav 预览 下载
- vf04.wav 预览 下载
- vf05.wav 预览 下载
- vf06.wav 预览 下载
- vf07.wav 预览 下载
- vf08.wav 预览 下载
- vf09.wav 预览 下载
- vf10.wav 预览 下载
- vf11.wav 预览 下载
- vf12.wav 预览 下载
- vf13.wav 预览 下载
- vf14.wav 预览 下载
- vf15.wav 预览 下载
- vf16.wav 预览 下载
- vf17.wav 预览 下载
- vf18.wav 预览 下载
- vf19.wav 预览 下载
- vf20.wav 预览 下载
- vf21.wav 预览 下载
- vf22.wav 预览 下载
- vf23.wav 预览 下载
- vf24.wav 预览 下载
- vf25.wav 预览 下载
- vf26.wav 预览 下载
- vf27.wav 预览 下载
- vf28.wav 预览 下载
- vf29.wav 预览 下载
- vf30.wav 预览 下载
- vf31.wav 预览 下载
- vf32.wav 预览 下载
- vf33.wav 预览 下载
- 淫語ボイス(fastモード):vf01wav~vf99wavをランダム再生。.txt 预览 下载
- 台詞:サキュバス.txt 预览 下载
- ・正常に動作しない場合.txt 预览 下载
- ★最初に読んでください★.txt 预览 下载
- 操作方法解説1.jpg 预览 下载
- 操作方法解説2 ( Ver200更新情報 ).png 预览 下载
- 操作方法解説3.jpg 预览 下载